当前位置:首页 > 电子元件 > 正文

ETAP无功补偿(4)如何在ETAP中进行最佳电容器位置分析

来源:网络  发布者:电工基础  发布时间:2026-03-06 11:17
1、概述 1.1、安装电容器组的好处 一般来说,电力系统中安装电容器组是为了电压支持、校正功率因数、无功功率控制、降低损耗、增加系统容量和降低计费费用。

1、概述

1.1、安装电容器组的好处

一般来说,电力系统中安装电容器组是为了电压支持、校正功率因数、无功功率控制、降低损耗、增加系统容量和降低计费费用。

这个过程包括确定电容大小、位置、控制方法和连接类型Y或△)。

主要的努力通常是为了电压支持和功率因数校正确定电容器的大小和位置的。

次要考虑的是谐波和暂态切换。

1.2、确定电容器大小和位置的方法

(1)最常见的方法(直观的)是基于经验法则,通过运行多个潮流分析来微调大小和位置。 这种方法可能不会产生最优解,而且对大型系统来说非常耗时和不实用。

(2)第二种方法是根据工程师选择的候选位置,利用最优潮流(OPF)对电容器尺寸进行优化。 这个方法需要每个选择的位置,因为OPF可以优化电容大小,但不能优化位置。

(3)最有效的方法是使用最优电容器位置(OCP)来优化电容器的大小和位置,并考虑成本因素。 OCP采用遗传算法,这是一种基于自然选择理论的优化技术。 OCP使用“现值法”进行替代比较。 它考虑了初始安装和运行成本,其中包括维护、折旧和利率。

1.3、问题优化

一天中,负载是不断地变化的,电容器应该满足所有的这些负载变化情况的组合。

需要列出我们的问题,那么可以把问题表达为2个方面:定义目标函数和定义约束。

(1)我们的目标是最小化的系统成本和最大化系统电压分布,减少无功损耗。

(2)我们的约束是,负荷是不断变化,电压分布范围,最大、最小损耗,电容器位置。

ETAP无功补偿(4)如何在ETAP中进行最佳电容器位置分析

1.4、举例:

假设大部分时间,负荷保持在设计负荷的55%之内(正常负荷);

25%的时间里,负荷会增加到最大负荷(设计负荷的110%);

20%的时间里,负荷会减小到最小负荷(设计负荷的90%)。

我们有这样一个不断变化的负荷情况,需要一个能处理所有负荷运行情况的电容器,计划使用10年,以及采购、安装、运行成本的考虑。

2、工业系统最佳电容器位置演示

2.1、示例1

(1)下面是一个工业示例系统,我们想知道为了维持系统电压,多少电容器才够。本例仅考虑电压约束,设置电容器满足运行电压在约束范围之内。

首先进行潮流分析,现在开关配置是Island,不是最大系统。

ETAP无功补偿(4)如何在ETAP中进行最佳电容器位置分析

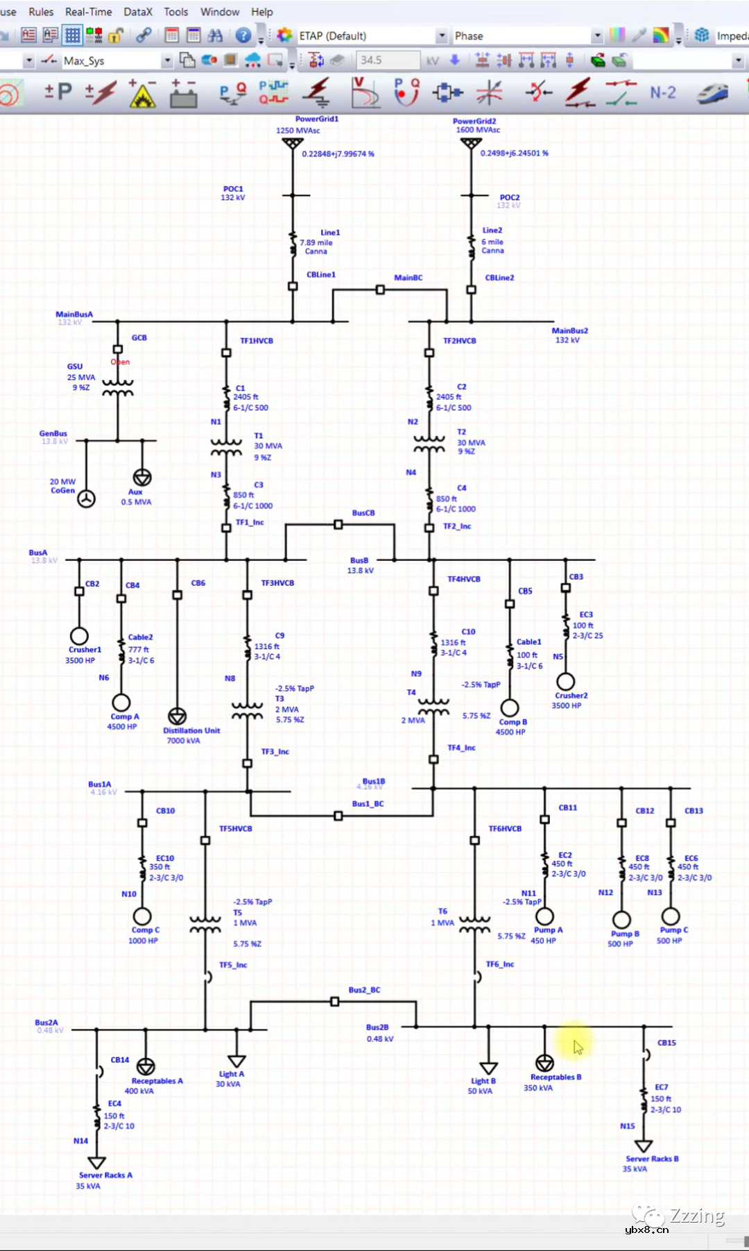
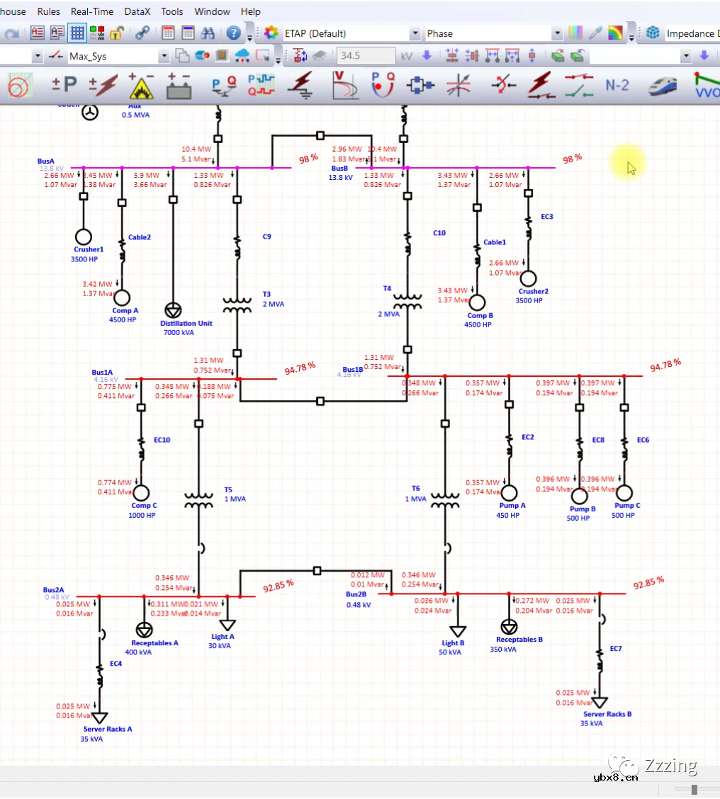
(2)让我们选择最保守的运行情况,开关配置选择为:Max_Sys(最大系统)。

ETAP无功补偿(4)如何在ETAP中进行最佳电容器位置分析

Max_Sys配置,假设一切都是连接到了系统。

ETAP无功补偿(4)如何在ETAP中进行最佳电容器位置分析


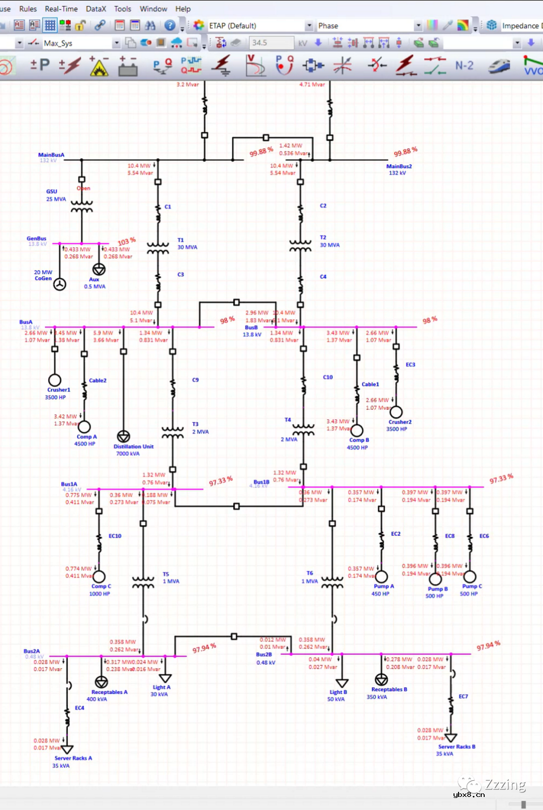
(3)运行潮流分析后,发现母线电压水平较高,结果如下:

ETAP无功补偿(4)如何在ETAP中进行最佳电容器位置分析

实际上变压器T3、T4、T5、T6的一次分接头都是-2.5%位置。

ETAP无功补偿(4)如何在ETAP中进行最佳电容器位置分析

我们把一次分接头全部恢复为0位置。然后运行潮流分析。发现有些母线电压较低。

ETAP无功补偿(4)如何在ETAP中进行最佳电容器位置分析

(4)我们使用最优电容器放置的方法,把电压调节到较高水平。进入最佳电容器位置模式,如下图所示:

ETAP无功补偿(4)如何在ETAP中进行最佳电容器位置分析

(5)然后点击编辑分析案例。

ETAP无功补偿(4)如何在ETAP中进行最佳电容器位置分析

(6)优化电容器位置分析案例编辑器,“Info,信息”页,确定“Objective,目标”,我们的目标是保持电压,想要电容器的电压支持,所以选择“Voltage Support,电压支持”,这里在“General Parameter,通用参数”,选择了“Average Energy Cost,平均能量成本”,填入成本、计划周期、利率,下面图中数据是我们假设。其它默认。

ETAP无功补偿(4)如何在ETAP中进行最佳电容器位置分析

(7)切换到“Loding,负荷”页:

“Loading Category,负荷种类”,这里的案例选择“设计”;

“Load Diversity Factor,负荷调整系数”选择全局因数;

“Time Distribution of Load,负荷的时间分配”,输入最大最小负荷百分数负荷持续时间,小时/年。平均负荷小时数由计算得出,因为总的时间百分数为100。你可以使用负荷持续时间来调查电网中电容器放置效果。(本处请参考帮助),以及充电负荷。

ETAP无功补偿(4)如何在ETAP中进行最佳电容器位置分析

(8)切换到“Voltage Constraint,电压约束”页。默认情况下,电压约束为90%-110%。,这里默认是母线是全局约束,没有对单个母线的特别约束。

ETAP无功补偿(4)如何在ETAP中进行最佳电容器位置分析

先让我们保守一点,把电压改为98%-102%,会发生什么。

ETAP无功补偿(4)如何在ETAP中进行最佳电容器位置分析

(9)切换到“Power Factor Constraint,功率因数约束”页,这次不考虑,默认不改。

ETAP无功补偿(4)如何在ETAP中进行最佳电容器位置分析

(10)切换到“Capacitor,电容器”页。在“Capacitor Info,电容器信息”查看和对照本次用于安装电容器母线的电压。

ETAP无功补偿(4)如何在ETAP中进行最佳电容器位置分析

发现电容器信息“Max.kV,最大电压”没有我们需要的母线电压4.16kV,就增加这一个等级电压的电容器,和尺寸,组数,造价数据。

这里“Buses,母线”列表框列出了所有可用母线,“Candidates,候选母线”列表框是安装电容器的候选母线。那么,这里候选母线我们没有选择任何母线,看看会发生什么。

ETAP无功补偿(4)如何在ETAP中进行最佳电容器位置分析

最大组数(Max#Banks),输入可以安装在母线上该种电容器的最大组数。默认值最大值为30。但是,通过ETAP参数选择的 MaxCapOCP设置该限制可以获得增加。运行分析时如果需求的电容器容量超过这个表格的设置时,会出错,需要修改。

(11)“Adjustment,调整”页,不考虑阻抗容差和温度校正。

ETAP无功补偿(4)如何在ETAP中进行最佳电容器位置分析

(12)运行优化电容器位置。

ETAP无功补偿(4)如何在ETAP中进行最佳电容器位置分析

输出报告取名为“Max_Sys_Convervative”。

ETAP无功补偿(4)如何在ETAP中进行最佳电容器位置分析

ETAP无功补偿(4)如何在ETAP中进行最佳电容器位置分析

这里,出现计算错误对话框。因为没有候选母线。

ETAP无功补偿(4)如何在ETAP中进行最佳电容器位置分析

重新回到分析案例编辑器的“电容器”页,添加候选母线,OK退出。如下:

ETAP无功补偿(4)如何在ETAP中进行最佳电容器位置分析

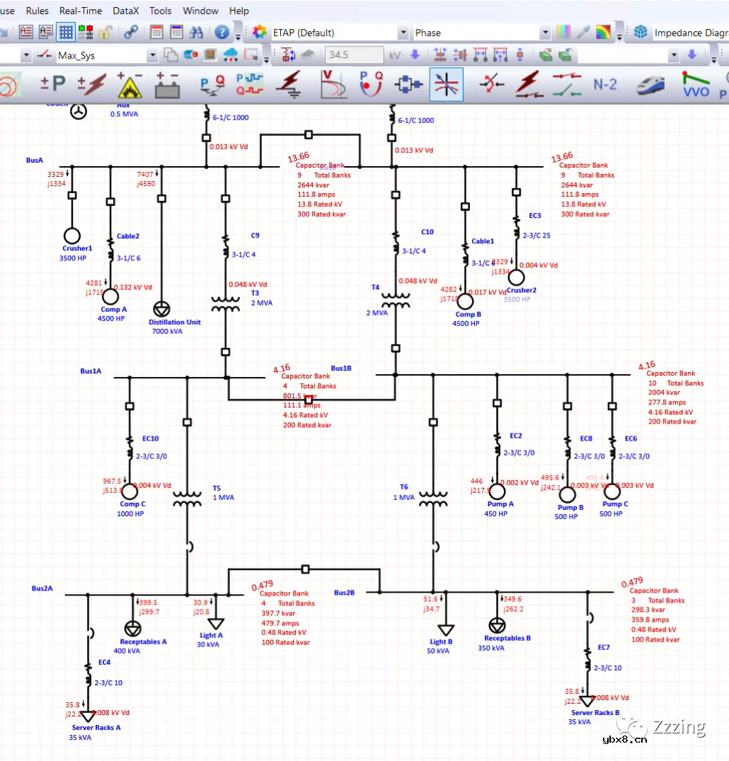
(13)运行优化电容器位置,结果如下,发现一大堆母线都要布置一大堆电容器。这是因为原先我们电压约束的设置范围。

ETAP无功补偿(4)如何在ETAP中进行最佳电容器位置分析

那么回到案例分析编辑器的“电压约束”页,修改如下:

ETAP无功补偿(4)如何在ETAP中进行最佳电容器位置分析

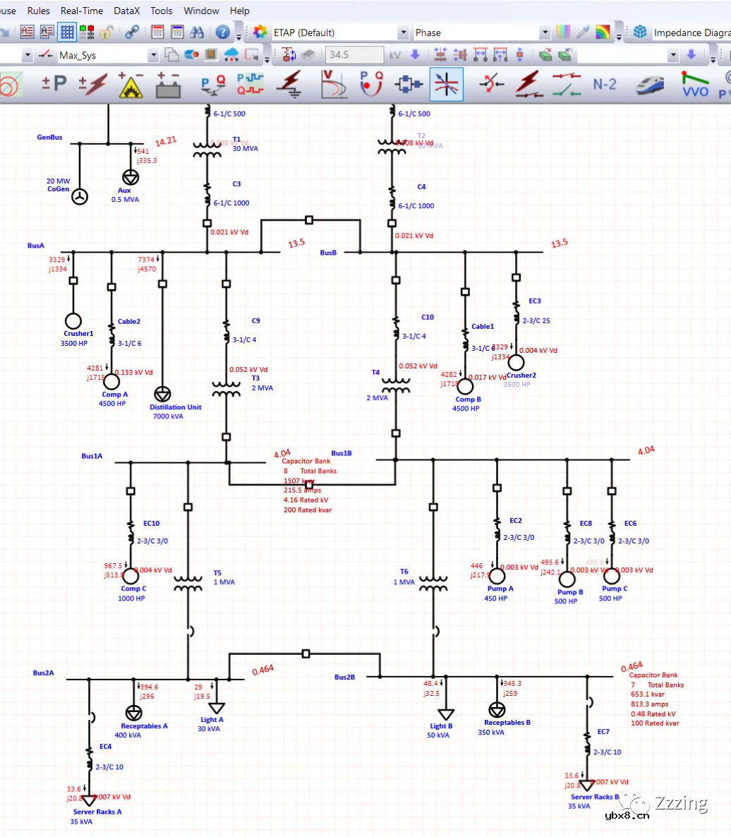
再一次执行最优电容器位置分析,少了好多电容器,结果如下:

ETAP无功补偿(4)如何在ETAP中进行最佳电容器位置分析

(14)查看结果。

ETAP无功补偿(4)如何在ETAP中进行最佳电容器位置分析

报告管理器,摘要

ETAP无功补偿(4)如何在ETAP中进行最佳电容器位置分析

ETAP无功补偿(4)如何在ETAP中进行最佳电容器位置分析

报告管理器,OCP结果

ETAP无功补偿(4)如何在ETAP中进行最佳电容器位置分析

ETAP无功补偿(4)如何在ETAP中进行最佳电容器位置分析

ETAP无功补偿(4)如何在ETAP中进行最佳电容器位置分析

2.2、示例2

(1)上一个例子的目的是保持电压,本例目的是考虑功率因数,设置电容器满足功率因数在约束范围之内。

(2)这是一个配电系统,由2台40MVA主变连接到电网。

ETAP无功补偿(4)如何在ETAP中进行最佳电容器位置分析

(3)先运行潮流分析

ETAP无功补偿(4)如何在ETAP中进行最佳电容器位置分析

(4)进入最佳电容器位置模式。

ETAP无功补偿(4)如何在ETAP中进行最佳电容器位置分析

(5)然后点击编辑分析案例。

ETAP无功补偿(4)如何在ETAP中进行最佳电容器位置分析

(6)在优化电容器位置分析案例编辑器,“Info,信息”页中,确定“Objective,目标”,这里我们选择“Power Factor Correction,功率因数修正”,在“General Parameter,通用参数”,选择如下。其它默认。

ETAP无功补偿(4)如何在ETAP中进行最佳电容器位置分析

(7)切换到“Loding,负荷”页,如下:

ETAP无功补偿(4)如何在ETAP中进行最佳电容器位置分析

(8)切换到“Voltage Constraint,电压约束”页,这里,我们不担心电压限制,因为这次分析不考虑这一点,而是希望功率因数是95%。

ETAP无功补偿(4)如何在ETAP中进行最佳电容器位置分析

(9)切换到“Power Factor Constraint,功率因数约束”页。

ETAP无功补偿(4)如何在ETAP中进行最佳电容器位置分析

功率因数修改为95%,这里默认是母线是全局约束,没有对单个母线的特别约束。

ETAP无功补偿(4)如何在ETAP中进行最佳电容器位置分析

(10)切换到“Capacitor,电容器”页。在“Capacitor Info,电容器信息”查看和对照本次用于安装电容器母线的电压。假设我们把所有母线进入候选母线。

ETAP无功补偿(4)如何在ETAP中进行最佳电容器位置分析

(11)“Adjustment,调整”页,不考虑阻抗容差和温度校正。

ETAP无功补偿(4)如何在ETAP中进行最佳电容器位置分析

(12)运行优化电容器位置。

ETAP无功补偿(4)如何在ETAP中进行最佳电容器位置分析

(13)运行优化电容器位置,发现,我们为了95%的功率因数,需要大量的电容器,结果如下:

ETAP无功补偿(4)如何在ETAP中进行最佳电容器位置分析

(14)查看结果,进入报告管理器,摘要

ETAP无功补偿(4)如何在ETAP中进行最佳电容器位置分析

ETAP无功补偿(4)如何在ETAP中进行最佳电容器位置分析

本案例只是演示了如何布局和优化电容器设置,在实际工程中,电容器的设置数量将远远少于这个演示。

最新文章
节电定时灯开关电路图节电定时灯开关电路图

时间:2026-03-06

音调拨号盘顺序解码器电路图音调拨号盘顺序解码器电路图

时间:2026-03-06

节电延时灯开关电路图节电延时灯开关电路图

时间:2026-03-06

自动接线的用户线接口电路图自动接线的用户线接口电路图

时间:2026-03-06

节电照明灯电路图节电照明灯电路图

时间:2026-03-06

节能高空安全闪光灯电路图节能高空安全闪光灯电路图

时间:2026-03-06

节水节电自动供水系统电路图节水节电自动供水系统电路图

时间:2026-03-06

日光灯群电子镇流器电路图日光灯群电子镇流器电路图

时间:2026-03-06

限电器电路图限电器电路图

时间:2026-03-06

延时节电灯电路图延时节电灯电路图

时间:2026-03-06