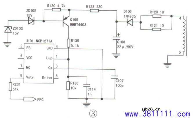
一台长虹55D2000i彩电,有时不开机。 分析检修:在出现故障时,测量电源板输出的12.3V电压约为1.6V。断开主板与电源板的连接线后再测,12.3V电压仍很低,判定故障出在电源板上。测量PFC电压与U101(NCP1271A)的供电均正常,但U101①脚电压偏高(正常时约为0.4V),检查U101①脚外围电路,如图3所示。拆下ZD103、ZD105测量均正常,清除这两只元件下的粘胶后装回试机,故障排除。 U101①脚内接锁存器(施密特触发器)输入端,当该引脚电压超过8V或低于1.2V时,触发器输出翻转,开关电源进入保护状态。当ZD103、ZD105下面的粘胶漏电后,相当于ZD103、ZD105稳压值下降,三极管Q105( PNP )导通,U101因①脚电压高于8V而进入保护状态。
|
相关热词:#液晶维修
电场激活原位掺杂平面光伏型胶体量子点红外...
时间:2026-03-09
什么是硅片或者晶圆?一文了解半导体硅晶圆
时间:2026-03-09
集成电路的几纳米代表了什么?
时间:2026-03-09
金刚石基GaN问世 化合物半导体行业进入第三...
时间:2026-03-09
实用模拟电路小常识浅析
时间:2026-03-09
寄存器是什么?怎么操作寄存器点亮LED灯?
时间:2026-03-09
一文详解MOS管驱动电路拓扑的设计
时间:2026-03-09
汽车芯片业应汲取的教训
时间:2026-03-09
半导体光刻工艺 光刻—半导体电路的绘制
时间:2026-03-09
电阻的原理和作用 电阻色环识别图 电路中电...
时间:2026-03-09
豆浆机更换电机全过程
时间:2026-03-09
电信 IPTV 常见故障排除方法与检修实例 (三...
时间:2026-03-08
三相电的相序 怎样才能分辨ABC
时间:2026-03-09
格兰仕G90F25CN3LV-Q6(GO)变频 微波炉,按启...
时间:2026-03-09
九阳电压力锅维修过程
时间:2026-03-09
《洗衣机维修从入门到精通》电子书PPT之三
时间:2026-03-09
别等到连技术工人都没了,但技术工人的待遇...
时间:2026-03-09
互感器、电能表的接线示意图及原理解说为干...
时间:2026-03-09
电气电工专业就业前景,如果再给你一次机会...
时间:2026-03-09
电工师傅你知道变送器标准信号是多少吗?百...
时间:2026-03-09