当前位置:首页 > 维修 > 正文

二合一电源OB5269CP+AP3041方案----原理与维修(下)

来源:网络  发布者:电工基础  发布时间:2026-03-09 16:08
1)、芯片关键引脚工作原理⑤脚Vin:电压输入。AP3041是电流模式控制的LED驱动IC,开关脉宽调制转换器为恒定频率模式。控制器使用峰值电流模式控制方案(具有可编程斜坡补偿),内部放大器精确控制所有线路和负载的
1)、芯片关键引脚工作原理
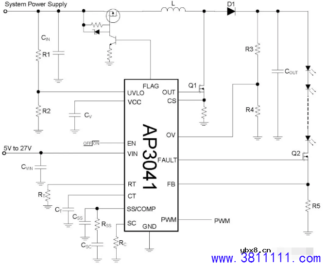
⑤脚Vin:电压输入。AP3041是电流模式控制的LED驱动IC,开关脉宽调制转换器为恒定频率模式。控制器使用峰值电流模式控制方案(具有可编程斜坡补偿),内部放大器精确控制所有线路和负载的输出电流。外部驱动MOSFET供电为(11V<VIN<27V)的标准方案。下图13为典型应用原理图。

二合一电源OB5269CP+AP3041方案----原理与维修(下)


图13 典型应用原理图
⑦脚:OUT驱动输出。在每个振荡周期开始时,内部SR锁存器设置和外部电源开关Q1(见图13)打开,开关电流将线性增加。检测电阻RCS的电压(见图13),CS引脚经电阻到GND,与开关电流成正比。此电压被添加到一个稳定的斜坡,结果被送到非反转输入的脉宽调制比较器。当非反转输入电压超过脉宽调制比较器的反转输入电压时,误差放大器输出误差电压,这时锁存器关闭外部电源开关。
当AP3041被启用,首先检查拓扑的连接,FLAG引脚驱动外部PMOS在缓慢启动(实际电路用一颗电阻强制接地)。芯片还监视OV引脚外肖特基二极管D1是否正常连接或升压输出是否对地短路。如果电压低于0.3V,芯片将被禁用关闭外部PMOS。正常时,软启动工作升压转换器启动。
上图13中由输入电容器Cin、输出电容器Cout、电感器L、开关Q1和二极管D1的构建一个典型升压转换器。输出电流由R5和AP3041的内部0.5V参考电压决定。
④脚:EN使能输入。AP3041通过施加大于2.0V的电压给引脚EN启用。 该AP3041还将检查其他保护机制,包括欠压保护、过压OV、OCP和OTP。如果功能正常,然后从外部推动升压转换器软启动。AP3041具有软启动电路,在启动过程中限制浪涌电流。启动时间是由一个内部20μA电流源和一个控制从SS / COMP引脚连接到GND,外部软启动电容CSS(见图13)。欠压锁定保护功能由VCC引脚提供。
Ø 当VCC脚电压低于约4.7V的阈值时,IC将闭锁;
Ø 当VCC引脚上的电压超过5.0V左右的阈值时,IC恢复操作;
Ø 该启动信号来自建立了输入电压和PWM调光信号之后。
在AP3041中提供了完整的保护功能如:功率MOSFET过流保护(OCP),过电压保护(OVP),输出接地短路保护,发光二极管的阳极短路保护,发光二极管阴极接地短路保护,整流二极管短路保护和热保护。
⑩脚:RT工作频率设定。控制器工作在固定频率模式下,恒定的工作频率是通过外接电阻RT和GND之间阻值决定的,其频率如下图14所示。工作频率可以通过曲线来展示,当外部电阻为270KΩ时,工作频率接近100KHz。电阻阻值越小,工作频率越高。

二合一电源OB5269CP+AP3041方案----原理与维修(下)


图14 频率曲线图
⑫ 脚SC:斜率补偿。斜率补偿是选择电感电流的下降斜率的一半,确保转换器所有工作周期的稳定。在AP3041斜坡补偿由引脚的SC和GND(图13)之间的一个外部电阻RSC进行调节。
⑪ 脚CS:过流检测。用于检测CS引脚上电阻两端的电压和斜率补偿的电压。当电压在CS引脚(VCS)超过阈值约为0.5V,功率MOSFET的过电流保护功能被触发,功率MOSFET立即关闭直到下一个运行周期。该AP3041 CS输入包括一个内置的100ns(最小)消隐时间,防止误动作。
⑮ 脚PWM:LED电流调节和PWM调光控制。LED电流通过反馈电阻(R5在图13中)来控制。LED电流精度是由调节器的反馈门限准确度决定的,是独立于LED的正向电压变化。因此,精密电阻是首选。R5的电阻与LED电流成反比,因为反馈基准固定为500mV。对于R5和LED电流的公式可表示如下。

二合一电源OB5269CP+AP3041方案----原理与维修(下)


外部PWM调光控制是由具有高于2.0V的峰值和小于0.5V到PWM一个山谷施加外部PWM信号来实现的。
当引脚PWM的电压超过2.0V的阈值,则LED串被接通;
当引脚PWM的电压低于0.5V的阈值,LED串关闭。
②脚OV:过压保护。在正常的操作或软启动后,当引脚OV的电压小于大约0.3V阈值被触发,检测为输出对地有短路状态。此时,IC内部处于锁定模式(OUT和FAULT关闭)和FLAG引脚电压为变低状态。当短路条件被去除,在OV引脚的电压上升约0.3V,返回到正常输出的状态。
③脚UVLO:输入欠压保护。该AP3041包含一个欠压锁定(UVLO)电路,两个电阻R1、R2分压与UVLO引脚连接。只有当UVLO引脚上的电压高于1.25V或者更高时,满足系统电源电压工作在正常范围内。
⑭ 脚FB:反馈输入端。此脚对LED低侧短路检测。 当检测到FB电压低于0.3V时,触发内部5μA电流源开始外部CT电容器充电至2.6V,然后给出一个故障输出,来锁闭系统。LED高端短路低侧检测,当检测到FB高于1.25V时,该LED调光MOSFET Q2和升压MOSFETQ1被立即关闭,以限制浪涌电流,然后系统关机和闭锁。只有当OUT和FAULT关闭和引脚FLAG变低时,触发EN或VIN引脚,重新启动系统。AP3041的FB输入内置了一个1μs的(最小)消隐时间,以防止在FB引脚的噪音。
①脚CT:保护功能计时设定(电容)。系统的延迟时间是由CT电容决定。
⑯ 脚FLAG:故障输出检测。在正常运行期间,引脚输出高电平,当集成电路进入关闭或锁定模式,如上所述,引脚电压变低。此功能可以判断故障状态。
热保护:当IC芯片的温度≥160oC时保护电路启动,LED开关Q1和Q2转换立即关闭,以防止损坏设备。
(未完待续)

相关热词:#液晶维修

最新文章
什么是BCD码_BCD码怎么换算?什么是BCD码_BCD码怎么换算?

时间:2026-04-25

几种toString的性能对比几种toString的性能对比

时间:2026-04-25

电感的三个法则电感的三个法则

时间:2026-04-25

薄膜和厚膜电阻的区分薄膜和厚膜电阻的区分

时间:2026-04-25

14种大功率PCB设计技巧14种大功率PCB设计技巧

时间:2026-04-25

什么是RTSP? RTSP和RTMP的区别什么是RTSP? RTSP和RTMP的区别

时间:2026-04-24

LCD1602显示原理LCD1602显示原理

时间:2026-04-24

什么是BGA?BGA的结构和性能什么是BGA?BGA的结构和性能

时间:2026-04-24

降低电机驱动风险:栅极驱动器隔离的关键作用降低电机驱动风险:栅极驱动器隔离的关键作...

时间:2026-04-24

电阻温度系数电阻温度系数

时间:2026-04-24