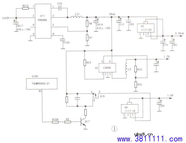
检修实例1:一台高路华YL2688型LED液晶电视,红灯亮不开机。 分析检修:上电,测量开关电源输出的12V电压及DC-DC电路输出的5Vsb.3.3Vsb.1.2V电压均正常。连接上编程器与电脑,上电查看开机打印信息,显示如图4所示,第4行出现“BIST-0error”字符,说明系统对DDR检测失败。 该机并没有外挂DDR,而是将DDR集成在主芯片内部,转向检查DDR供电,发现U6②脚电压接近0V,但U6③脚电压为正常值5V。断电,在路测量U6②脚对地电阻,无短路现象,怀疑U6不良,换新U6后试机,故障排除。 检修实例2:一台高路华YL2688型LED液晶电视,三无。 分析检修:该机.上电后指示灯不亮,怀疑开关电源有问题,但实测开关电源输出的12V电压正常。接下来测量DC-DC电路输出电压,发现 5Vsb电压仅为0.8V。测U11②脚12V供电及⑦脚使能电压均正常,检查滤波电容CA14及反馈电压电阻R6、R7也未发现异常,测5Vsb电压端对地电阻,无短路现象,判断U11不良。换新U11后试机,故障排除。
|
相关热词:#液晶维修
电场激活原位掺杂平面光伏型胶体量子点红外...
时间:2026-03-09
什么是硅片或者晶圆?一文了解半导体硅晶圆
时间:2026-03-09
集成电路的几纳米代表了什么?
时间:2026-03-09
金刚石基GaN问世 化合物半导体行业进入第三...
时间:2026-03-09
实用模拟电路小常识浅析
时间:2026-03-09
寄存器是什么?怎么操作寄存器点亮LED灯?
时间:2026-03-09
一文详解MOS管驱动电路拓扑的设计
时间:2026-03-09
汽车芯片业应汲取的教训
时间:2026-03-09
半导体光刻工艺 光刻—半导体电路的绘制
时间:2026-03-09
电阻的原理和作用 电阻色环识别图 电路中电...
时间:2026-03-09
豆浆机更换电机全过程
时间:2026-03-09
电信 IPTV 常见故障排除方法与检修实例 (三...
时间:2026-03-08
别等到连技术工人都没了,但技术工人的待遇...
时间:2026-03-09
三相电的相序 怎样才能分辨ABC
时间:2026-03-09
TCL王牌 LE50D8810型液晶电视图像抖动故障应...
时间:2026-03-09
MT23机芯特别之处
时间:2026-03-09
康佳35018270三合一板电源+背光灯电路原理与...
时间:2026-03-09
分享一下解决TV远程各种问题的工具方法,你...
时间:2026-03-09
创维LED液晶彩电168P-P65EQF-00电源板原理与...
时间:2026-03-09
杀菌消毒紫外线光源和灯具应用指南
时间:2026-03-09