随着无人机和多电飞机的发展,更高的功率和效率成了机载电机驱动器的主要研究方向之一。
现有的Si MOSFET开关速度虽快,但耐压和耐流能力有限,无法实现大功率输出,而IGBT由于存在关断拖尾电流,开关速度较慢,开关损耗较大。
SiC MOSFET的高耐压、高开关速度能有效提升电机驱动器的功率和效率,但更高的开关速度和更大的功率对驱动器的快速响应能力和故障快速保护能力提出了更高的要求。
此外,舵机控制器内部兼具功率驱动电路和信息处理电路,SiC MOSFET功率驱动电路高速开关带来的电磁干扰问题会影响信息处理电路部分工作,有甚者会影响到上级系统工作。
这对舵机控制器信息处理电路及上级系统抗干扰设计提出了较高要求。
如何突破舵机控制器设计瓶颈,解决SiC MOSFET驱动设计难题,提高舵系统可靠性和抗干扰性能成为业内探索的一个热门方向。
随着电子技术的发展,数字信号处理电路数字化、智能化、集成化设计以成为一种发展趋势,也为解决上述难题提供了一个新思路。
通过将Si基功率器件替换为SiC MOSFET,可以有效提高功率电路的电压、电流等级,同时其较高的开关速度也能降低开关损耗,提高驱动器动态控制性能。
然而,由于SiCMOSFET的高速开关行为,会给驱动电路引入桥臂串扰和高频电磁干扰,且开关频率提升后,死区时间占整个周期的比例变大,会增加电机的电压电流波形畸变,影响电机性能,同时高速开关要求控制电路有更高的动态响应能力,因此电机驱动器需要针对SiC MOSFET的特点进行优化。
而数字化、智能化的设计思路可以有效解决SiC MOSFET带来的问题,实现整个电机驱动器系统的优化设计。
在这一设计中,功率驱动单元的优化设计是重要一环,如何实现功率驱动单元与数字信息处理单元的数据交互,如何在信息处理平台与功率驱动单元相距5~10米的远距离条件下实现两者长距传输通讯抗干扰,如何在不同负载条件下对驱动参数进行实时的自适应优化,如何在故障后尽快且尽量安全的对功率电路进行保护是重要的研究内容。
本文针对基于SiC MOSFET的三相全桥电机驱动器应用场景,提供一种数字化智能电机驱动器及驱动方法,为解决SiC MOSFET智能驱动问题、数字电路与功率驱动电路数据交互抗干扰问题、桥臂串扰问题、死区时间自适应优化问题、功率驱动器过流过压保护问题、电机霍尔及位置传感器供电问题等提供一种行之有效的解决方案。
该电机驱动器具有磁耦隔离、二次电源变换、霍尔换相控制、过压泄放抑制、过流限流保护、短路软关断保护、死区时间自适应优化、驱动参数智能调节、温度采样、电流采样等功能,能够根据数字信息处理平台传来的差分式PWM信号及方向信号,实现一路舵机的驱动控制,能够对舵机运行过程中反电动势造成的过压浪涌进行泄放抑制,能够对舵机工作电流进行限流,能够在短路故障时及时安全的关断功率电路,能够根据功率回路电流大小自适应调节死区时间,能够根据负载条件自动调节驱动参数,能够通过差分总线实时反馈舵机驱动器内部温度、电流,能够对CAN接口反馈位置传感器和电机霍尔进行供电,并完成反馈位置传感器与信息处理平台信息交互的中转。

图一 基于SiC MOSFET的三相全桥数字化智能驱动器结构及接口布局图
为实现上述目的,采取以下技术方案。第一方面,提供一种基于SiCMOSFET的三相全桥数字化智能电机驱动器,三相电机驱动器主要由功率板、调理板及结构体构成,无内置软件。包括功率板、调理板及结构体构成;

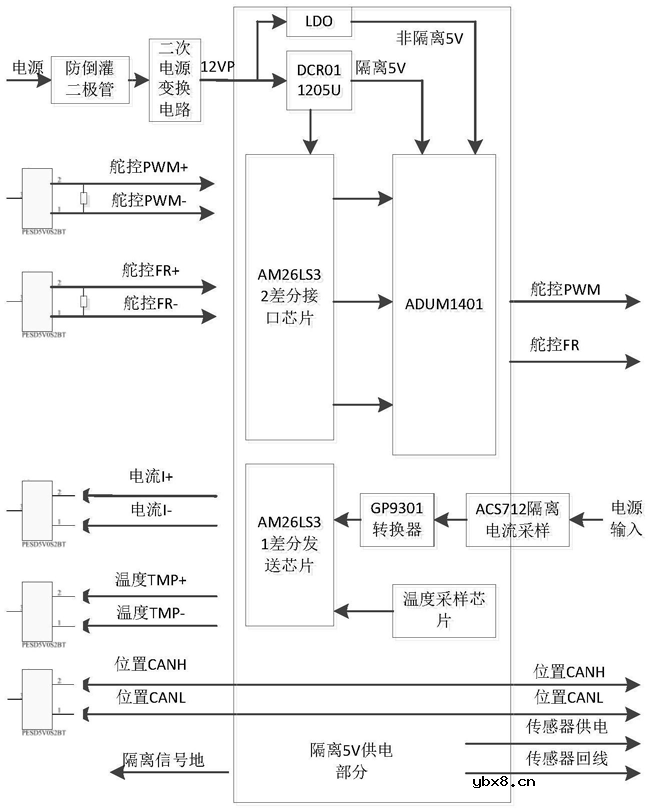
图2 基于SiC MOSFET的三相全桥数字化智能驱动器功能框图。
功率板采用铝基电路板,主要用于实现电能转换、功率驱动、能量泄放及电流采样等功能,包含防倒灌电路、泄放电路、功率驱动电路、功率桥式电路、过流保护电路、电流隔离采样电路部分,利用铝基电路板散热良好的优势,将铝基电路板与散热结构体固联,实现功率驱动器的良好散热。
调理板采用FR4环氧树脂板,用于实现接口信号处理、数字信号转换、状态监控、故障保护等功能,主要包含信号处理电路、差分接口电路、磁隔离接口电路、隔离电源变换电路、二次电源变换电路、霍尔接口电路、霍尔换相逻辑变换电路、电流采样转换电路、温度采样电路。所述结构体主要用于固联功率板和调理板,并为功率器件提供良好的散热载体。

图3 隔离差分转换、温度和电流采样以及电源变换电路原理框图。
防倒灌电路,针对功率电路和控制电路单独设计,功率电路部分选用1200V耐压,120A额定过电流能力的功率二极管,串入功率驱动器电源正线中,用于防止电机制动时功率母线VP的电流倒流至供电电源输入端;控制电路部分选用耐压250V,额定过电流能力6A的功率二极管,串入功率驱动器电源正线中用于防止控制母线VK的电流倒流至供电输入端; 泄放电路,采用PMOS作为功率控制器件,采用功率电阻作为耗散负载,当防倒灌功率二极管后级电压大于二极管前级电压3V以上时,PMOS器件导通,功率母线VP上的电流经电阻进行泄放,从而避免母线电压进一步上升,其中泄放电阻采用外置方式。

图4 泄放电路原理图。
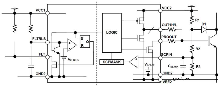
功率驱动电路,采用BM6104‑FV作为驱动芯片,该芯片根据霍尔换相逻辑电路计算输出的PWM信号,将控制信号放大,输出用于三相桥式电路门极驱动信号。
BM6104‑FV内部集成了短路保护功能及有源篏位输出功能。短路保护功能可以检测SiC MOSFET漏源电流大小,在过流时会通过大电阻回路PROOUT进行软关断,在缓冲时间内若电流恢复正常,则后续驱动芯片会恢复正常工作,若缓冲时间过后仍检测到过电流,则判定为短路,进行强制关断。
软关断电路一方面可以及时限制过流,另一方面也留出缓冲,避免瞬间关断过电流功率回路导致瞬态电流变化率过高产生的极限尖峰电压将功率器件甚至整个驱动器击穿。有源篏位输出功能可以在驱动电路的正常工作中依时序在功率器件关断后将有源米勒篏位MOSFET打开,通过米勒电容吸收高频开关及桥臂串扰对驱动回路产生的干扰电压,同时在功率器件开通前将有源米勒篏位MOSFET关断,切断米勒电容与栅源极的连接,避免影响SiC MOSFET的高速开关。
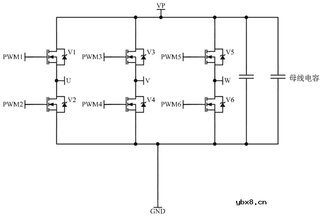
三相功率桥式电路,由3个耐压不小于1200V,过电流能力不小于400A的SiC MOSFET半桥功率模块通过桥式连接方式构成,桥式电路母线上并联容值不小于100uF,耐压不小于1200V的无极性电容器。
过流保护电路,利用SiC MOSFET的输出特性,结合功率驱动芯片BM6104‑FV内置的去饱和检测电路,通过调节分压电阻的值来确定过流电流对应的漏源电压,由于去饱和电压与功率电流存在对应关系,因此可以通过SiC MOSFET的负载特性确定限流电流的大小,例案中的设计值为120A。
电流隔离采样电路,采用ACS712(或CH701)隔离电流采样芯片,对电源输入的电流进行采样,并经过PWM调制电路,调制成PWM波,经差分接口电路输出,用于数字处理平台对电流进行实时监控。


图5 过流采样及保护电路原理图。
信号处理电路主控芯片采用DSP控制,接收差分电路发出的PWM形式的电流采样信号和温度采样信号以及指令信号,通过运算得出相应的PWM控制信号及F/R方向信号给驱动电路。 差分接口电路采用AM26LS31和AM26LS32作为差分接口芯片,该器件兼容RS422接口电平形式,其中AM26LS31用于发送PWM形式电流采样信号和PWM形式温度采样信息,将TTL电平信号转换成RS422A差分信号。
AM26LS32用于接收差分舵机控制PWM信号和FR方向控制信号,将RS422A差分信号转换成TTL信号。

图6是 有源篏位抗串扰电路原理图。
隔离电源变换电路用于将二次电源变换电路变换出来的12V电压信号转换成5V隔离电压信号用于为磁隔离转换电路、差分接口电路及反馈位置传感器供电。
二次电源变换电路用于将功率母线电压转换成12V控制电源,具备不小于5W的功率输出能力,为功率驱动器及霍尔传感器供电,并通过LDO转换出非隔离5V信号用于磁隔离芯片功率端供电。

图7 功率桥式电路框图
霍尔接口电路用于接收电机霍尔信号,采用RC滤波电路进行滤波,并使用齐纳二极管对端口进行保护,霍尔接口电路输入端上拉10k欧姆电阻至霍尔电源。 霍尔换相逻辑变换电路,根据将霍尔信号、PWM信号及方向信号,进行逻辑运算,按照受限单极性驱动方式输出6路PWM控制信号。
电流采样转换电路,将电流采样电路输出的电压信号转换成2KHz的PWM波,并输出给差分接口电路。 温度采样电路,采用PWM接口形式温度传感器,该传感器采用隔离5V供电,温度采样范围‑55℃~150℃。PWM输出的温度信号经差分转换后输出。

图8 基于SiC MOSFET的三相全桥数字化智能电机驱动器图。 文章中提到的CH701霍尔电流传感器IC,是工业、汽车、商业和通信系统中交流或直流电流传感的经济而精确的解决方案。小封装是空间受限应用的理想选择,同时由于减少了电路板面积而节省了成本。典型应用包括电机控制、负载检测和管理、开关电源和过电流故障保护。


CH701可以检测到50A峰值的电流。
如果需要检测更大电流,需要更高的隔离电压,可以选择更大电流范围的产品,比如16脚的CH701W系列,电流范围可以到70A,绝缘耐压可以到4800Vrms:

审核编辑:刘清
InGaAs单光子雪崩焦平面研究进展
时间:2026-03-07
二极管型非制冷红外焦平面中二极管结构优化...
时间:2026-03-07
艾迈斯欧司朗发布高性价比塑料封装的75W边发...
时间:2026-03-07
如何选择能代换FGH60N60SMD的型号参数的IGB...
时间:2026-03-07
CAN总线浪涌保护设计的重要性与方法
时间:2026-03-07
不间断电源的工频逆变电路IGBT选择
时间:2026-03-07
FHA60T65A型号户外储能电源IGBT介绍
时间:2026-03-07
混合硅基光电探测器的各项性能研究
时间:2026-03-07
19招电路(5V转3.3V)方案,运用起来非常棒
时间:2026-03-07
ESD二极管原理与放电信号测试
时间:2026-03-07
什么是追踪缓存/转接卡?
时间:2026-03-06
瞬间抑制二极管(TVS)/瞬间抑制二极管(TVS)是...
时间:2026-03-04
什么是EPIC
时间:2026-03-06
什么是联合并行处理二级缓存?
时间:2026-03-06
什么是Speculative execution/SQRT?
时间:2026-03-06
什么是霍尔传感器
时间:2026-03-05
双向二极管起什么作用?
时间:2026-03-04
半导体材料的主要种类有哪些?
时间:2026-03-04
高级封装,高级封装是什么意思
时间:2026-03-04
数字比较器,数字比较器是什么意思
时间:2026-03-04